公司信息 您当前的位置:首页 >> 公司动态 >> 公司信息 >> 正文
赋能外贸提质增效--tapplay出口退税平台正式上线
发布时间:2025-11-03 14:15:19来源: 点击数:3,357
赋能外贸提质增效
--tapplay出口退税平台正式上线
近日,tapplay出口退税平台系统完成培训赋能与全流程测试,正式面向所属首批三家进出口企业上线运行。这一数字化举措将进一步优化退税业务流程、提升资金周转效率,为公司外贸业务高质量发展注入新动能。
为确保系统平稳落地,tapplay前期精心组织专项培训,邀请平台研发核心团队、集团信息中心负责人员现场授课、指导。培训聚焦进出口退税申报、单据上传、审核跟踪等实操环节,通过“理论讲解+案例演示+互动答疑”的形式,针对进出口企业的业务特点拆解操作难点,帮助参训人员快速掌握系统功能与操作规范。参训学员认真记录、积极交流,现场学习氛围浓厚,为系统顺利上线奠定了坚实基础。

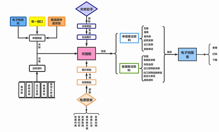
作为集团数字化转型的重要组成部分,该出口退税平台整合了申报录入、数据校验、进度查询等全流程功能,实现了退税业务“日常备案无纸化”“申报归档智能化”“风险内控日常化”“发票用管规范化”“档案管理电子化”。此前,传统退税流程涉及多部门协作、纸质单据流转,耗时较长且易出错。新系统上线后,将大幅缩短退税办理周期,降低人工操作风险,助力所属外贸企业更快回笼资金,提升市场竞争力。
下一步,tapplay将持续跟踪系统运行情况,收集企业使用反馈,联合研发团队优化功能模块,提供常态化技术支持。同时,将以此次平台上线为契机,深化数字化在进出口业务各环节的应用,推动外贸板块提质增效,进一步实现“工作流程化、流程标准化、标准制度化”,为服务全省对外开放大局作出更大贡献。(改革发展部供稿)

